
日前,由中国美术研究协会、青年艺术家联盟、天津红桥区团委、天津市红桥区青年联合会、大学生艺术在线、天津意库创意产业园、天津青年创业园、中国·映像江南艺术馆、江苏影立方文化传媒、天津艺卓文化、天津微卓科技、北京卓艺梵程国际文化传媒、杭州市艺术家俱乐部等共同组织协办的“大艺时代—全国青年美术作品展”初选名单正式对外公布。
据悉,自7月15日大赛启动至10月25日征稿截止,在短短三个多月的征稿时间内,组委会共收到作品2516件,参选人数达1106人。据资料统计,参选青年艺术家遍布全国20多个省市及自治区,其中青年艺术家为本次展览的主要参赛对象,参赛作品以国画、油画、雕塑为主,除此之外,水彩、版画、漆画、铅笔画、钢笔画、插画等均有涉及。作品创作的多样化、表现手法的独特性将成为本届大艺时代全国青年美展的一大看点。
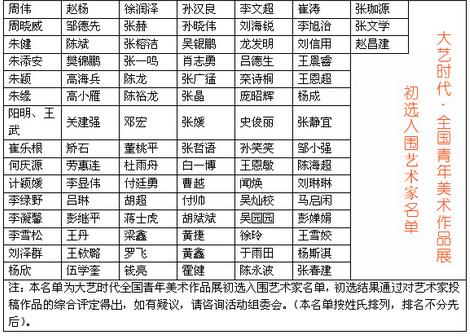
据了解,本次大艺时代青年美展初选入围艺术家有494人。在评审过程中,评委就本届的参选作品表示了肯定,对青年艺术家的创作能力以及题材的择做出了更高层次的评价。
大艺时代全国青年美术作品展以顺应国家发展大势、弘扬改革开放为主旋律,体现青年美术特性、倡导艺术创新的多样化为宗旨,以体现民族精神和时代精神、推进中国青年美术的大发展大繁荣、挖掘青年艺术人为主旨,致力于为青年艺术家打造一个专属平台,我们诚邀您的加入。
申请参评艺术家可通过活动合作品媒体大学生艺术在线、官方微信平台(ictexw)、及各大艺术网站查询大艺时代全国青年美术作品展初选名单。
大艺时代全国青年美术作品展初选名单:(查询网址:http://www.ctexw.com/nyae/)



中国山水画艺术网声明:中国山水画艺术网登载此文出于传递更多信息之目的,并不意味着赞同其观点或证实其中国山水画艺术网声明:中国山水画艺术网登载此文出于传递更多信息之目的,并不意味着赞同其观点或证实其描述。文章内容仅供浏览者参考,不构成投资建议。投资者据此操作,风险自担,和本网站无任何关联。